彰化縣立彰興國民中學全球資訊網
i - 彰興
(current)
公告系統
檔案資源
學校簡介
校史
彰興概況
位置路線
校徽
彰興校歌
彰興學區
處室分機
行政單位
校長室
教務處
學務處
總務處
輔導室
人事室
會計室
學生園地
教科書選用版本
校園管理規範與要點
學籍系統(查詢學生在校表現)
校園行事曆
彰化學生卡停卡/申辦/查詢
教育部體育署體適能網站
學籍系統學生端資料查詢
學生學習評量機制及相關規範
彰興學生OpenID帳號查詢
線上專區
彰化縣政府全球資訊網
教育處新雲端系統
彰縣公文整合系統
彰化雲端服務系統
中小學能源管理系統
登入
首頁
公告列表
公告內容
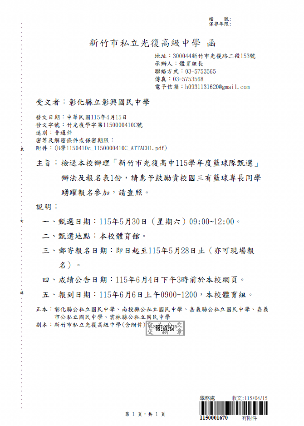
新竹市光復高中115學年度籃球隊甄選招生~~~
上一則公告
下一則公告
一般
/ 張貼者
體育組長
張貼日期: 2026-04-24 12:03:00 點閱:
12
鼓勵九年級有籃球專長同學踴躍報考參加~~~
相關照片
附件下載
「新竹市光復高中115學年度籃球隊甄選」公文.pdf
「新竹市光復高中115學年度籃球隊甄選」簡章.pdf
近月內熱門公告
2026-03-26
574
賀!本校錄取彰化高中115學年度科學班榜單
2026-04-14
247
彰興國中115學年度體育班第二階段體育班招生簡章~!將於4/27起...
2026-04-16
213
115學年度彰化縣資賦優異報名初審結果公告
2026-04-13
183
彰化縣115學年度國民中學教師聯合甄選網站
2026-03-25
169
115學年度語文競賽教師指導研習檔案(國語字音字形-薛寶欽老師)
2026-03-27
139
轉知中華民國地理學會辦理115年第22屆國家地理知識大競賽之競賽...
2026-03-25
136
【轉知】「臺灣舞蹈記憶地圖」計畫115年度「2026舞蹈書寫工作坊...
2026-04-13
132
114學年度第二學游泳教學課程通知單
2026-03-30
131
【轉知】【Pause & Think】停止網路霸凌海報徵件比賽,歡迎有興...
2026-03-30
123
【轉知】2026「華藝之星全國青少年藝文競賽」競賽簡章,歡迎有興...
2026-04-16
115
本校幹事遷調甄補公告
2026-03-30
103
轉知:中區五專聯合招生會舉辦115學年度「國中畢業生升學五專」...
2026-03-31
96
【轉知】牙醫全聯會辦理「2026年全國高級中等以下學校顧牙四格漫...
2026-04-17
92
114學年度下學期九年級第二次模擬考(1-6冊)考程及注意事項公告
2026-03-30
81
轉知:財團法人董氏基金會辦理「2026戒菸就贏比賽」
2026-04-09
81
115學年度彰興國中教科用書選用作業 注意事項
2026-03-25
80
轉知國立臺灣海洋大學臺灣海洋教育中心辦理「海洋教育創新教學優...
2026-03-30
78
轉知:社團法人中華民國荒野保護協會協同經濟部能源署及工研院,...
2026-04-07
78
轉知「彰化縣115學年度國民中學教師聯合甄選簡章」1份
2026-04-18
74
轉知:彰化高中辦理114學年度語文社會資優列車暨語文資優班招生...
置頂至哪一天?
×